На вказану електронну адресу було надіслано повідомлення для підтвердження реєстрації
Учені знайшли "вимикач" страху в гризунів
- 190
Нейробіологи з Медичної школи Стенфордського університету виявили в мозку мишей механізм, що визначає характер реакції на загрозу. У перспективі результати дослідження можна буде використовувати в терапії фобій і посттравматичних стресових розладів.
При вигляді загрози миші поводяться по-різному: більшість тварин завмирають або намагаються сховатися, але деякі проявляють агресію й атакують противника.
І ще: Як на здоров'я впливає вільний графік роботи
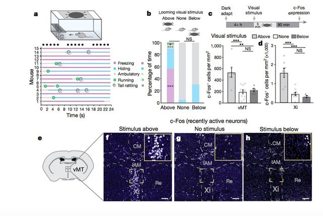
Учені провели експеримент з лабораторними мишами: гризунам показували коло, що поступово розширюється на екрані, яке зображувало хижого птаха, що налітає зверху. Відомо, що об'єкти, що наближаються, інстинктивно вселяють страх, схожий механізм знайшли й у людей. Під час досліду вчені спостерігали за змінами активності певних зон мозку тварин, відстежуючи рівень білка з-Fos, пов'язаного зі стресовими реакціями.
Дослідники виявили: при наближенні "птаха" в мозку активізувалася одна зі структур таламуса (ventral midline thalamus, vMT) – зони, яка відповідає за передачу інформації від органів чуття до відповідних областей кори великих півкуль. З'ясувалося, що vMT збирає інформацію з різних зон мозку і передає сигнал за двома основними напрямками: до мигдалеподібного тіла і медіальної префронтальної кори. Більш ранні роботи пов'язують мигдалеподібне тіло зі страхом і реакцією на загрозу, а медіальну префронтальну кору – з плануванням діяльності.
Потім біологи по черзі стимулювали зони мозку тварин, що передають сигнали мигдалеподібному тілу та медіальній префронтальній корі. У першому випадку миші частіше лякалися побачивши "хижака", що наближається, у другому – демонстрували агресію.
Оскільки базові механізми реакції на загрозу у людей і мишей схожі, вчені вважають, що результати їх експерименту в перспективі можна буде використовувати в терапії тривожних розладів, фобій і посттравматичного стресового розладу. Біологи припускають, що стимулювати потрібні зони мозку можна за допомогою неінвазивних методів.
Читайте також: Психологи розповіли, які діти краще вчаться в школі
-
03:20Що написати Кірі на День ангела: привітання зі святом і листівки
-
02:20З іменинами, Марино: теплі привітання своїми словами та у красивих картинках
- 27 лютого
-
22:35Навіть кілька келихів алкоголю "роз’єднують" мозок: нове дослідження виявило несподіванку
-
21:35Гороскоп на вихідні – кому відпочинок, а кому фінансова обережність
-
21:22Яке свято відзначають 28 лютого: традиції, заборони і прикмети на цей день
-
Українські патріотичні пісні: плейлист, який підіймає дух
-
20:35Не три щіткою – залиш на ніч: спосіб, який змиє нагар у духовці без героїзму
-
20:15KHAYAT презентував концептуальний мініальбом "Триптих"
-
19:15“Це не порожнє кіно”: реакції українських акторів на нове фентезі “Мавка. Справжній міф"
-
18:35Не "танцює" і не тікає: копійчаний трюк, який зафіксує обробну дошку за секунду
-
18:35Купання кота без стресу: як підготувати та провести процедуру правильно
-
18:15Весілля не за горами: комікеса Настя Оруджова розповіла про будні з коханим сценаристом
-
17:35Злата Огнєвіч представила новий трек "One Day" із яскравим кліпом
-
17:10Чи буде березень без сюрпризів: синоптикиня назвала, чого чекати від погоди
-
З Днем народження: топ 75 привітань у картинках, віршах, прозі та смс українською
-
17:05У якому віці варто відмовитися від шкідливих звичок: період, що визначає здоров’я наперед
-
16:46"Відкритий грабунок": Костянтин Грубич обурився цінами та сервісом в "Укрзалізниці"
-
16:35Миттєве збільшення очей без накладних вій – секрет популярного лайфхаку
-
16:03Звички, які допоможуть схуднути без стресу: три прості принципи від дієтологині
-
15:45Три знаки зодіаку, які не ламаються під тиском – астрологиня назвала найстійкіших
-
15:45"Залиште нас у спокої": жорстка відповідь Наталки Денисенко на критику її нових стосунків
-
15:01Оселя стане теплішою і затишнішою: два кольори стін, які радять дизайнери
-
14:45Не "все гаразд": 5 фраз, які видають холод у стосунках
-
14:045 звичок, які допоможуть залучити гроші в дім: що радять експерти та прихильники феншуй
-
13:30"Я закохана": Катерина Кухар заінтригувала зізнанням на тлі чуток про розлучення
- 27 лютого
-
21:22Яке свято відзначають 28 лютого: традиції, заборони і прикмети на цей день
-
17:10Чи буде березень без сюрпризів: синоптикиня назвала, чого чекати від погоди
-
10:30Слава Дьомін уперше розповів про втрату дитини: у його коханої стався викидень
-
06:30Ретроградний Меркурій уже "в дії": гороскоп на 27 лютого попереджає один знак про пастку
- 26 лютого
-
21:21Яке свято відзначають 27 лютого: традиції, заборони і прикмети на цей день
-
19:30Анджеліна Джолі оприлюднила кадри стійкості українців до річниці повномасштабної війни
-
16:00Указ президента від 24 лютого: хто з українських акторів отримав орден "За заслуги"
-
10:20"Стоп-день", коли візит до перукаря стане катастрофою: місячний календар стрижок у березні
-
06:30Одна помилка – і доведеться все переробляти: що чекати кожному знаку цього четверга
- 25 лютого
-
21:23Яке свято відзначають 26 лютого: традиції, заборони і прикмети на цей день
-
17:03Як попросити чоловіка дарувати квіти: 5 делікатних способів натякнути без сварок
-
13:05Збережіть собі, щоб не загубити: календар іменин на березень 2026 року
-
07:00Плющ, Лісова пісня, Гордий Промінь – добірка пісень на слова Лесі Українки
-
06:30Середа, яка "вмикає тверезість": прогноз для усіх знаків Зодіаку на сьогодні
- 24 лютого
-
21:22Яке свято відзначають 25 лютого: традиції, заборони і прикмети на цей день
-
20:15Принц Гаррі зворушливо звернувся до українців у четверту річницю вторгнення
-
18:25Зірка "Володаря перснів" зворушив світ читанням поезії українського ветерана Артура Дроня
-
16:35Відмовилася від розкоші: донька мільйонера Гаріка Корогодського розповіла про ЗСУ
-
13:05Коли буде Благовіщення Пречистої Діви Марії: церковний календар на березень 2026 на щодень
-
10:00"Хочу відчути цю енергію": Віталій Козловський зізнався, що мріє про народження доньки
-
07:00До річниці повномасштабного вторгнення 24 лютого: сильні молитви за Україну
-
06:30Вівторок "вмикає правду": кому відкриється шанс, а кому краще пригальмувати
- 23 лютого
-
21:22Яке свято відзначають 24 лютого: традиції, заборони і прикмети на цей день
-
17:00Тіна Кароль запускає другий сезон проєкту "Дім Звукозапису": першою гостею стала DOROFEEVA
-
09:32Березень 2026 натисне "перезапуск": прогноз на місяць для кожного знака Зодіаку